Topics covered in this article include:
- Introduction
- Measurement Summary
- Instructions
- Available Tests
- Image Acquisition Suggestions
- Detailed Discussion of Measurements
- References
Introduction
The Corgi® Phantom is a modular phantom designed for evaluation of cone beam imaging systems.
The phantom consists of five 135-mm-diameter modules, each 40mm thick. Two CGI006 test modules contain test objects for multi-axis high resolution, sensitometry, and cone beam artifacts. The phantom is configured with one test module positioned near the center of the scanner’s x-ray beam and the other towards the edge, providing a better understanding of the variations within the scan volume. The remaining modules are used for uniformity and dose measurements.
The phantom can be easily configured for different sized scanners. The assembly rods allow for a three-module (12cm z-axis length) or a five-module (20cm z-axis length) configurations. For other configurations, custom length rods are available. All the modules contain four holes, one in the center and three peripherally, used either for the assembly rods or dose measurements. In the Smári or TotalQA reports, the CGI006 Test modules are named “T1”, “T2”, etc. Depending on the chosen configuration, there can be multiple test modules imaged, and they are numbered by their position in the phantom. The same labeling is done for the Blank Uniformity modules (CGI009 and CGI010), using the letter “B” for ‘blank’, followed by the same numbering system based on the position of the module.
Please note for Quality Assurance (QA) constancy, testing the same phantom configuration and positioning needs to be used so performance over time can be monitored.
Measurement Summary
The analysis provides the following results:
| Modules Found (Coronal) | T-Cup Tests | Noise Power Spectrum ROI Visualization |
| Modules Found (Axial) | T-Cup Plot | CB Artifact Modulation |
| Module Locations and Type | Constancy by ROI | Z-Modulation Plot |
| Sensitometry Values | Constancy and Noise by ROI | Axial ESF Plots |
| Sensitometry Correlation | Deviation from Mean by ROI | Axial LSF Plots |
| CNR | NNPS(x, y) Plot | Axial MTF Plots |
| Sensitometry Plot (Measured vs. Nominal) | NPS(x, y) Data | Axial MTF Critical Frequencies |
| Sensitometry Plug Locations | NPS(z) Plot | MTF Data |
| Noise Map | NPS(z) Data | ESF Sigma |
| Noise Distribution | Max Noise Power Spectrum Values and Frequencies |
The measurements are completely automated, requiring the user only to drag and drop the image set into the web-based software interface. A detailed report is created.
Instructions
The test requires at least one image and it must be a DICOM file. "Corgi 2" should be selected in the Type drop down as shown below, or uploaded image files must contain "korgi" somewhere in the file name.
When imaging QA tests are added to templates an upload control will appear in the scheduled QA's data entry screen allowing the user to upload images for automated analysis.
To add files to the upload queue simply drag them from a Windows Explorer folder to the drag and drop folder and release them. Alternatively, by clicking on the Add Files button to the lower right of the control a windows file selection dialog will open and files can be selected for upload. Under either method, multiple files may be selected for upload at once.
If the automatically upload checkbox is checked (the default) then file uploading will start immediately as files are added.
If the automatically start upload button is not checked, the file upload process must be started manually by clicking the Start upload button on the lower right of the control. To clear the upload queue click the Clear button.
Once file series have been uploaded they will be displayed below the upload control. To remove a series from the queue click the Cancel button beside the series. To start processing click the Start Processing button. A description for the image series can be added at this point. Click the Edit button next to the series. Type a description for the series into the text box that appears below Description and either click Save or press the Enter key. The description can also be edited after the images have been processed. Descriptions will appear in the report with the analysis of the series.
While files are being processed users may perform other tasks such as data entry.
Available Tests
Below are the available tests as shown in the template builder.
| Corgi2 | Modules Found |
|
| CNR |
|
|
| Noise Power Spectrum |
|
|
| MTF |
|
Image Acquisition Suggestions
Reference the Phantom Lab product guide, found here, for phantom placement, scan acquisition parameters, and tolerances.
While the Corgi® phantom can be set up in several configurations, the software requires at least one Test Module, and at least one Blank Module to run the full set of tests.
If imaging is taken with an ion chamber inserted, the chamber should be placed in a blank module. This will avoid artifacts associated with proximity to sensitometry targets.
When the phantom is assembled the test module should be placed away from the ends. This will avoid artifacts caused by the knurled screws on either end interfering with the analysis of test objects.
Three cone-shaped voids are precisely located on the top of the image quality test module, while the remaining three voids are located on the bottom of the module. This is depicted in the image below.
Figure 1: Diagram of the CGI006 Module. The expected dimensions between the cone-shaped voids are labeled above. These are compared to the distances measured by the imaging system to measure x, y, and z offset and tilt.
The z-distance between the tips of the cone-shaped voids is 36mm. In a cross-sectional image of cone-shaped voids, like the top image seen above, the three voids should produce circles of equal area and the center-to-center distance measurements should match those seen above. If the phantom has significant tilt or yaw, the cross-sectional image of the voids would be oval-shaped rather than circle-shaped.
Detailed Discussion of Measurements
Each section below provides background information about individual modules, and tests performed in each.
Modules Found
The analysis identifies each Test (labeled "T#") and Blank (labeled "B#") module in the phantom, and displays the location of slides used for this identification.
Here, the axial slice views of each module are displayed.
Details are provided for each slice, summarizing the images associated with each module, the chosen slice in identification, and spatial characteristics of slice locations.
Test Module
Each CGI006 Sensitometry and CB Test Module contains five 20mm-diameter sensitometry insert rods with hemispheres at one end. The sensitometry materials are Polystyrene, Nylon, Polycarbonate, Delrin® (Polyoxymethylene homopolymer), and Polyvinyl Chloride (PVC).
The analysis details mean CT values and standard deviations for each material in each Test Module (T1 and T2 in the sample table below). To report standard deviation, the software identifies ROIs in slices occupying approximately 15 of the 20mm axial length of the cylindrical section of each sensitometry test objects. The analysis reports the standard deviation in the average values of each identified slice.
Sensitometry Correlation calculates the correlation coefficient between nominal HU values of the sensitometry samples (see the table below) at 140kV and the measured scan values.
Please note that measured HU can vary widely depending on the scanner and the details of the scanning protocol, even when scanned at the same energy.
Sensitometry Correlation reports and r-value for the correlation between expected sensitometry signal behavior and measured ROI means for each target.
Contrast-to-noise ratio calculations are made for each sensitometry target in each Test Module.
To calculate Contrast to Noise, the software uses the mean sensitometry value for each test insert, and subtracts the mean value of the background (from multiple slices) in an ROI closest to that insert. Note the three blue ROI areas below, and how each is located closest to one of the five sensitometry inserts.
CNR is defined in the analysis as the contrast (mean background or "BG" signal subtracted from the mean sensitometry insert or "SI" signal) divided by the square root of the mean variance, where mean variance is the average of the squares of the standard deviations in the mean values of the sensitometry targets and background ROIs.
The Sensitometry Plot provides a visualization of how well measured pixel values of each insert scale to nominal expected values.
Sensitometry Plug Locations identifies the chosen ROIs used by the analysis to perform sensitometry measurements. (See DICOM image above, identifying sensitometry insert and background ROIs.)
Uniformity
Blank module images are used to gather and present data about signal uniformity and noise.
Noise Map
For each Blank module in the Corgi® phantom, each pixel value is evaluated as a number of standard deviations from the mean. This Noise Map shows the variation of pixel intensity across automatically-selected images.
The software applies a filter (typically 3x3 or 5x5 pixels) to every pixel in the Blank module image. (Note the "Filter Size: 3 in the image above, corresponding to a 3x3 pixel filter.) Standard deviation relative to the center pixel is calculated, and thus each pixel is assigned a noise value. To create the Noise Map, the analysis caps the largest reported standard deviation at three times the median noise value. This Cutoff is used specifically to eliminate the holes in the center of the phantom, and those for the threaded rod inserts.
Noise Distribution
Noise Distribution provides a histogram of the proportion of all pixels as a function of their standard deviation from the mean. The Noise Distribution plot (below) and Noise map (above) come from the same analysis. Notice that the Noise Map Cutoff of 55 standard deviations (from image above) aligns with what can plausibly be assumed a median standard deviation in noise values of 18 to 19, per the Distribution plot below.
T-Cup Measurements
Consider a uniformly-dense cylindrical object, specifically a Blank Corgi® module. As a polyenergetic x-ray beam creates an axial slice, there are varying path lengths that each part of the beam covers inside the module. Assuming uniform module atomic structure and density, x-ray energy and distance are the primary factors affecting beam attenuation. Lower energy x-rays are attenuated in shorter distances, thus the part of the beam that travels the farthest distance though the module (that is, through the module's center) has a larger proportion of low-energy photons attenuated, and thus consists of a higher average beam energy upon detection. This is the nature of "beam hardening."
Without algorithmic correction during image construction, beam hardening results in images that show lower CT value at central locations (due to this smaller attenuation coefficient associated with the hardened beam) and higher CT value at radial location. This results in the edge of the object appearing brighter than the center of the object in a CT scan as in the graphic below.
Depiction of the cupping artifact, where the beam is attenuated less in the center than the periphery because it hardens as it passes through the object. Therefore, the center will have lower Hounsfield units than the periphery, if not corrected by an algorithm during image processing.
Reconstruction processes employed by scanners to create slice images use algorithms to correct for beam hardening artifacts, and do so with varying accuracy. Depending on correction algorithms used, images may appear "cupped" or "capped" where the center of an object appears either darker or brighter than the periphery, respectively.
A cupped result A capped result
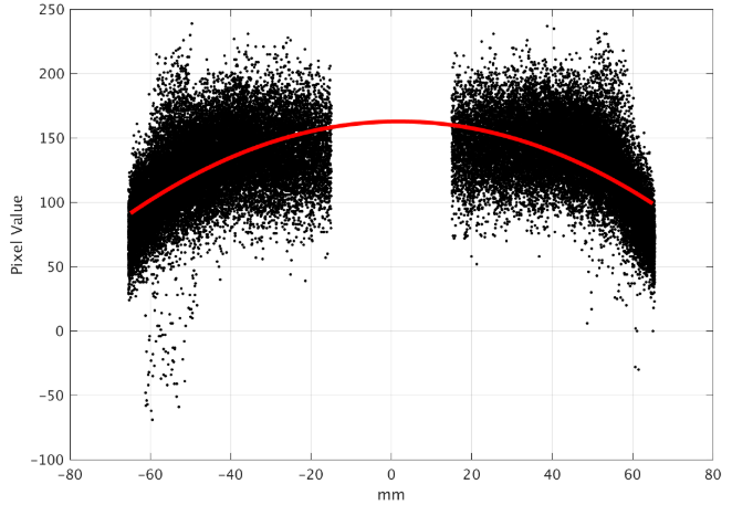
The software analysis provides a quantitative characterization of the scanner's reconstruction and correction output in the T-cup Tests and Plot section. After identifying an appropriate center slice from each Blank module, algorithms are used to eliminate the center hole area and areas around the connecting rods. The software then measures each pixel value in the remaining area of module image, along with each pixel's radial position relative to the center. A second-order polynomial function of average pixel value vs. radial position is fit to the data, per the red parabolic functions seen in each image above.
From this polynomial fit, Smari extracts and reports "Fit Value at Center" and "Fit Value at Edge" (circled in red, below). To contextualize the difference in these values, Smari compares this difference to the measured difference between the Delrin (POM) sensitometry target and surrounding background area near this target. These values are reported as "Foreground Value" and "Background Value," respectively (circle in green, below).
The T-Cup Value (circled in gold, above) parameter is a ratio of the Fit value difference to the Foreground-Background value difference, and is reported as a percentage.
Note that the table of results above is generated from the capped result, shown above right. The negative T-Cup Value indicates edge pixel values lower than central values, hence the "capping" effect.
Constancy and Noise
The analysis provides multiple insights into constancy and noise present in uniformity measurements. The software chooses four square regions of interest, and details differences from mean pixel value in each ROI. Each ROI is a 10x10-mm square, located at half the radial distance between the module center and the holes cut for threaded rod inserts.
Mean pixel values for each ROI are displayed, as well as the standard deviation in each measurement.
The chart data is summarized for further context.
Noise Power Spectrum
The Noise Power Spectrum (NPS), also known as the power spectral density of a signal, is the Fourier transform of the noise autocorrelation. It gives the noise power as a function of spatial frequency. As the NPS measures magnitude and spatial correlation of noise (noise texture or noise grain size), it is a more useful measure of noise than the simple standard deviation. This becomes especially useful when the magnitude of noise is the same for two images that appear dramatically different from one another due to differences in noise texture. NPS is useful for evaluating fan and cone beam CT and comparing reconstructions.
Figure 3: Axial CT image with an overlay of the arrangement of ROI volumes used to calculate the NPS. The blue square shaped ROIs have a green plus sign, +, in the center. The centers of the ROIs are arranged on the circular red line, which has a radius of 33.75mm from the axial center of the phantom. NPS sampling is typically performed at a constant radius as shown above.
NPS is calculated for each blank module unidentified in the scan. In each blank module, 22 overlapping 20x20x20-mm ROI volumes are extracted at a 33.75mm radial distance from the axial center of the phantom. The ROI volumes straddle the z-center of the module. This positioning avoids non-uniform areas of the phantom.
NPS is calculated for each ROI according to the formula below and then averaged over all the ROIs:
where:
Nx, Ny, and Nz are the dimensions of the ROI volume in pixels (this is dependent on the axial pixel spacing and the slice thickness) and ax, ay, and az are the dimensions of the ROI in mm (i.e., 20x20x20mm),
[µROIi(x,y,z) - µ...]2 is the square of difference in mean values of each individual ROI voxel value and the mean voxel value of all ROIs together,
〈...〉is the ensemble mean, and DFT is the Discrete Fourier transform.
The NPS plot results can be visualized in the axial plane (Figure 5a), along the z-axis (Figure 5b), and as a 3D rendering (Figure 5c).
Figure 5: Visualizations of the 3D NPS from the 3D ROI volumes that display the distribution of noise power in the (a) axial (fx,fy) plane, (b) sagittal (fx,fz) plane, and (c) 3D rendering (fx,fy,fz).
The three-dimensional NPS renderings above are from the Journal of the ICRU, Noise Assessment in CT [1]. Due to rotational symmetry of the noise ROIs, this three-dimensional NPS in the sagittal (NPS(fx,fz)) plane is essentially identical to the 3D NPS projection of the coronal plane (NPS(fy,fz)).
The axial NPS(x,y) curve (below left) is a radial average of the NPS values. The z-direction NPS curve (below right) is a circumferential average taken at a radius of half the Nyquist frequency. In both figures below, the NPS increases relatively linearly in the low spatial frequency due to the ramp filter, but then the low-pass smoothing filter causes the high-frequency roll off. The magnitude of the area under the 3D NPS curve is equal to the overall noise variance, σ2, in the image.
.
.
Summary NPS data are presented, detailing maximum power values and corresponding spatial frequencies. Note that for rounding reasons, zero frequency values indicated in data tables correspond to non-zero spatial frequencies. For example, per the table below, module B2 shows a maximum NPS(x,y) value of 931.3800. The table below lists this max NPS at frequency 0.00 mm-1, however this max NPS actually corresponds to a spatial frequency of 0.0340 mm-1, as can be seen in the table of raw data, above right.
Cone Beam Artifact Z Modulation
The Cone Beam artifact occurs as the section scanned per rotation increases, which requires wider beam collimation. This changes a flat fan-shaped X-ray beam to a wider cone-shaped one, thereby changing an approximate scan plane area to a volume. The cone-shaped x-ray beam can cause undersampling at the edges of the image field, which results in image blurring. This artifact is measured by the software using two pairs of Teflon disks, that are 25mm in diameter, 1mm thick, and separated by 1.5mm.
In the preferred Corgi® configuration, one test module and its pair of disks are located near the central axial plane, while the other module and disk pair are closer to the edge of the volumetric field of view. Note the blurring of the imaging of disk pair at right below as compared to the central pair. With less beam spreading at the center of the field of view than at the periphery, the individual disks in module T1 are resolved more clearly than in module T2.
The Z Modulation Plot depicts the difference in signal modulation for each of the disk pairs. Sharper resolution of individual disks is represented by the discretely modulated signal for T1 (solid line on the graph below left), as compared to the more broadly modulated signal for T2 (below right).
Modulation Transfer Function (MTF)
The PVC sensitometry insert in the CGI006 module is also used for spatial resolution measurements, including Edge Spread Function (ESF), Line spread Function (LSF) and Modulation Transfer Function (MTF). The ESF describes the effectiveness of a system in showing the transition from low intensity to high intensity to reproduce a high contrast edge. The analysis reports ESF sigma (σ) values (standard deviation) of the transition zone. The transition zone is produced from the difference between the theoretical signal (blue) and realistic signal (red) and represents the sharpness lost through the imaging system. A larger standard deviation value for this zone indicates a more gradual transition between the high and low intensity areas of an edge, and thus, lower image sharpness. Therefore, a system with a lower standard deviation value is better at reproducing a sharp edge.
Figure 7: Example of an Edge Spread Function graph plotting Edge Magnitude [Digital Value, DV] vs position. The ideal ESF signal is the blue line, while the realistic ESF signal is the red line. The green dotted lines are the boundaries of the transition zone.
Next, the Line Spread Function (LSF) is plotted by taking the spatial derivative of the ESF. This can be seen below, in Figure 8b. Note how the peak of the LSF function appears at the same location as the maximum slope in the ESF function. The Modulation Transfer Function (MTF) or Spatial Frequency Response (SFR) is produced by applying the Fast Fourier Transform to the LSF, represented in Figure 8c.
Figure 8: Plots of the three keys steps of spatial resolution analysis [4]. DV stands for Digital Value, the blue line is the theoretical signal, and the red line is the realistic signal. a) Edge Spread Function, b) Line Spread Function, and c) Spatial Frequency Response or Modulation Transfer Function.
Below is a sample Edge Spread Function graph. The analysis identifies the center of the 20mm-diameter PVC target, and evaluates pixel values at locations radially outward from that location. Additionally, the software uses image data from the central 10mm (along the z-axis) of the 20mm cylindrical volume of each insert.
Note the detected edge transition in the plot below occurring at a position centered around the position corresponding approximately to the 10mm radius of the target.
When this radially-averaged function is differentiated with respect to position, the result is the line spread function (LSF) plot below. The general central peak of the LSF represents the large spatial rate of change pixel value around position 0.0 mm, which here represents the approximate radial position of the target edge.
Finally, the Modulation Transfer Function is the result of the Fast Fourier Transform of the LSF. The ability of the scanning system to resolve objects at various spatial frequencies is represented as the amplitude of this function.
Specific frequencies are reported, corresponding to 50% and 10% of the normalized MTF maximum amplitude.
Finally, a .csv file is provided with all MTF data, and ESF standard deviations are reported.
References
[1] Hunter, A. K., & McDavid, W. D. (2012). Characterization and correction of cupping effect artefacts in cone beam CT. Dento maxillo facial radiology, 41(3), 217–223. https://doi.org/10.1259/dmfr/19015946
[2] Radiology Cafe. (n.d.). CT artifacts. Radiology Cafe. Retrieved December 19, 2024, from https://www.radiologycafe.com/frcr-physics-notes/ct-imaging/ct-artefacts/
[3] 11. Noise Assessment in CT. Journal of the ICRU. (2012); 12(1): 121-134. Oxford University Press. doi:10.1093/jicru_ndt002
[4] Image Engineering. (n.d.). Resolution. Image Engineering. https://www.image-engineering.de/library/image-quality/factors/1055-resolution
Comments
0 comments
Please sign in to leave a comment.